
The AS5600 is a high-resolution magnetic rotary position sensor. Think of it as a highly reliable, non-contact replacement for a traditional potentiometer or knob. Its primary job is to measure the exact angle of a rotating shaft or object with high precision .
🔍 How It Works
Unlike a regular knob that wears out over time, the AS5600 works by detecting the angle of a magnetic field . A magnet is placed on the object you want to measure (like a motor shaft). As the shaft and magnet rotate, the sensor measures the exact angle of the magnet's field. Because there's no physical contact, it never wears down from friction .

✨ Key Features
-
High Precision: It has a 12-bit resolution, meaning it can detect 4,096 distinct positions per single full rotation (360°) .
-
Non-Contact Design: Since there are no moving mechanical parts rubbing against each other, it is highly durable and reliable .
-
Flexible Output: You can read data from it using common methods like I2C, PWM, or Analog Voltage .
-
Adjustable Range: You don't have to use the full 360°. You can program it to measure a specific smaller range (e.g., 18° to 360°)

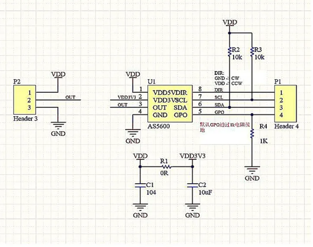
Schematic for AS5600.
Common Uses
Because it accurately tracks position without wearing out, the AS5600 is used in many modern electronic and mechanical systems :
-
Robotics: To precisely control the joints in a robot arm or a camera tripod head .
-
Motor Control: For closed-loop control of servo and DC motors, ensuring they spin exactly as commanded .
-
User Input: As a high-quality knob or dial for volume control, synthesizers, or industrial machinery interfaces .
-
Automotive: Used in electronic throttle controls to measure pedal position .
⚙️ Technical Specs
-
Supply Voltage: 3.3V or 5V
-
Interface: I2C (Default address
0x36), PWM, Analog -
Temperature Range: -40°C to +125°C
You can purchase the product from our Amazon store. link is provided.

Von Amazon kaufen
Ressourcen & Referenzen
Noch keine Ressourcen vorhanden.
Dateien📁
Keine Dateien verfügbar.


